皇冠信用盘会员账号 _股价0.61元、市值仅剩2亿元,浙江杭州一上市公司锁定退市!曾连续3年财务造假被重罚,实控人被罚2800万元、10年市场禁入
介绍个信用网网址(www.9990088.com)开会员号,招代理/条件好/平台出租/招登1登2登3地区代理11月8日,*ST元成(603388)发布了两则提示退市风险的公告皇冠信用盘会员账号 。公告显示,公司触及多项退市风险。

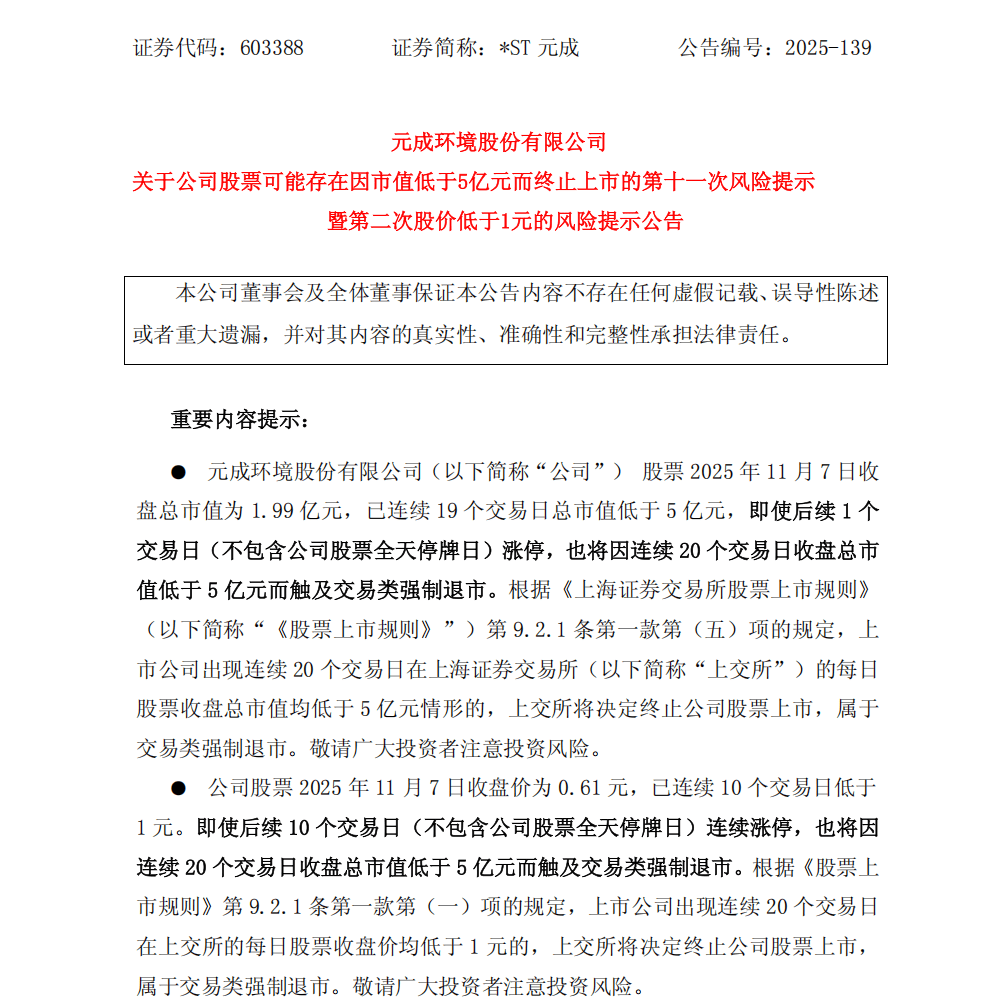
其中,截至11月7日收盘,公司总市值为1.99亿元,已连续19个交易日总市值低于5亿元,即使后续1个交易日(不包含公司股票全天停牌日)涨停,也将因连续20个交易日收盘总市值低于5亿元而触及交易类强制退市皇冠信用盘会员账号 。

此外,公司股票2025年11月7日收盘价为0.61元,已连续10个交易日低于1元皇冠信用盘会员账号 。即使后续10个交易日(不包含公司股票全天停牌日)连续涨停,也将因连续20个交易日收盘总市值低于5亿元而触及交易类强制退市。截至11月7日收盘,*ST元成股价跌4.69%,最新市值为2亿元。

展开全文
根据相关规定,交易类强制退市公司股票不进入退市整理期皇冠信用盘会员账号 。上市公司股票及其衍生品种在触及该类指标的次一交易日起开始停牌,交易所将在停牌之日起5个交易日内,向公司发出拟终止其股票或者存托凭证上市的事先告知书。
这意味着,*ST元成已提前锁定交易类强制退市,将在11月10日收盘后,因连续20个交易日总市值低于5亿元,触及交易类强制退市皇冠信用盘会员账号 。同时,公司股票将面临停牌,等待交易所退市决定。
公开资料显示,*ST元成创建于1999年,总部位于浙江杭州,公司服务于大型市政基础设施建设工程、生态景观工程、污染治理及生态修复工程、高端休闲旅游度假工程等项目皇冠信用盘会员账号 。公司的主要产品是工程施工及绿化养护、规划设计、苗木销售、旅游运营、电子设备及元器件。
业绩方面,今年前三季度公司实现营收1.02亿元,归属于上市公司股东的净利润为-1.43亿元;第三季度单季实现营收2014.47万元,同比减少54.70%,净利润为-1634.55万元皇冠信用盘会员账号 。事实上,公司近年来业务持续增长乏力,并均处于亏损状态。2022年至2024年,公司营业收入分别为2.94亿元、2.74亿元、1.46亿元;归母净利润分别为-6548万元、-1.62亿元、-3.25亿元。
在业绩连续亏损的情况下,*ST元成2024年度审计报告提示,公司持续经营能力存在不确定性皇冠信用盘会员账号 。
除了面临交易类强制退市风险,*ST元成还面临重大违法强制退市、财务类退市等多项退市风险皇冠信用盘会员账号 。
2025年10月10日,公司收到中国证监会下发的《行政处罚事先告知书》,认定:1、公司2020年至2022年年报存在虚假记载:(一)通过虚增越龙山项目成本和产值,虚增公司2020年至2022年年报营业收入和利润总额;(二)未及时将淮阴项目价审差异入账处理,虚增公司2022年年报营业收入和利润总额;2、公司2022年非公开发行股票文件编造重大虚假内容皇冠信用盘会员账号 。上述事项将触及《股票上市规则》第9.5.1条第(一)项和第9.5.2条第一款第(六)项规定的重大违法强制退市情形,可能被实施重大违法强制退市。公司股票自2025年10月13日起继续被上交所叠加实施退市风险警示。
基于以上事项,浙江证监局拟对*ST元成责令改正、给予警告,并处以罚款3745.46万元;拟对包括公司实控人祝昌人在内的五名责任人员合计罚款4200万元,其中实控人、时任董事长祝昌人被处以2800万元罚款;此外,拟决定对祝昌人采取10年证券市场禁入措施皇冠信用盘会员账号 。*ST元成在公告中表示:上述事项将触及《股票上市规则》规定的重大违法强制退市情形,可能被实施重大违法强制退市。
此外,根据《股票上市规则》第9.3.2条第(一)项规定,2024年年度报告披露后,公司股票已被实施退市风险警示,如公司2025年年报披露后不符合《股票上市规则》第9.3.7条等规定的撤销要件,公司股票将被终止上市皇冠信用盘会员账号 。
同时,公司还存在持续经营能力存在不确定性,募集资金逾期未归还,股票质押、冻结、平仓及司法拍卖,流动性等多重风险皇冠信用盘会员账号 。
(声明:文章内容和数据仅供参考,不构成投资建议皇冠信用盘会员账号 。投资者据此操作,风险自担。)
编辑|||程鹏 向江林
校对|张益铭
封面图片来源:视觉中国(资料图 图文无关)
每日经济新闻综合自上市公司公告、证券时报、每经此前报道
每日经济新闻
猜你喜欢
- 5小时前皇冠信用网代理注册_英媒称俄军舰护送受制裁油轮通过英吉利海峡,克宫回应:俄有权自卫防范“海盗行为”
- 1天前皇冠信用网在线开户_昆明一公园长期大门紧锁!有市民称已关闭6年,管理方回应丨早读新闻4.8
- 3天前皇冠信用网账号注册_美军营救飞行员更多细节披露:在伊境内秘密修跑道,特朗普放弃高尔夫看营救
- 5天前皇冠信用网注册_伊朗媒体:多名美军士兵在营救飞行员的行动中身亡,美军试图摧毁其遗体
- 5天前信用盘怎么注册_放弃几十万年收入返乡,“倒贴钱”买车作公用,53岁“吉普书记”突然离世,200余民众自发送别
- 5天前信用盘怎么注册_风向变了,美媒:歼-20的设计非常成功,2马赫超巡作用远不如隐身
- 1周前皇冠足球管理平台出租_高市犯“中二病”对马克龙使出龟派气功,日本网民:毫无意义的表演
- 2周前怎么申请皇冠信用网代理_刚扭亏就出手,前无锡首富斥资6.3亿,大胆接盘负债近46亿老牌光伏巨头,交易早有伏笔?
- 2周前信用盘如何申请_搜索量飙涨1850%!算力涨价潮来了
- 2周前亚洲杯盘口网站_刚刚,伊朗导弹再袭美军基地,“数架加油机被摧毁或重创”!伊朗已动员超过100万名作战人员,警告打击以色列及多国钢铁厂
- 2周前皇冠信用网登123出租_货拉拉回应司机拉走10箱茅台失联:司机失联属实,正配合警方侦查
- 2周前世界杯皇冠足球平台_印度对华贸易逆差将首破1000亿美元,印度学者:要赶上中国,还需更多时间
- 2周前皇冠信用网登3代理_河北一男子投保被拒,意外发现自己有“手术史”,起诉医院要求删除不实手术记录;医院:系其亲人冒用;警方已刑事立案调查
- 2周前皇冠信用网结算日_上海杨浦警方通报:白某(男,39岁)因家庭纠纷当街殴打妻子,被民警和现场群众制服,目前已被刑拘
- 2周前皇冠信用网代理占成_网红“面筋哥”因病离世后其女自曝遭继父性骚扰:生母知情包庇
- 2周前皇冠信用网会员申请_袁记食品西南供应链基地投产,完善全国供应链布局
- 3周前皇冠手机管理端登录_武汉地铁即将调整!涉及1、2、4、7、8号线
- 3周前皇冠信用网代理怎么申请_伊朗已发动“真实承诺-4”第72波行动 以军袭击伊朗多地
- 3周前皇冠在线注册_山东泰山0-4惨败云南玉昆,克雷桑:总结教训全力以赴迎接主场挑战
- 3周前皇冠信用网代理注册_水银泻地!武汉三镇反击扳平河南,绍尔冷静推射再现绝技
- 3周前皇冠信用网登3代理申请_“梅姨”被逮捕姜甲儒称“大快人心”,申军良曾说“梅姨”特别狡猾
- 3周前皇冠信用网需要押金吗_距伊朗约4000公里,伊朗导弹袭击美英印度洋基地
- 3周前皇冠信用网会员_澳大利亚女足主帅:亚洲杯决赛没有热门 已找到日本队弱点
- 3周前皇冠信用网会员_重庆市长胡衡华:最近状态不好!


网友评论
wps
回复写得实在太好了,我唯一能做的就是默默顶贴!https://org-wps.cn