信用网如何申请_云南滇中新区三名前局长公开讨薪,称承诺的80万年薪未足额发放
皇冠信用网开户平台(惘祉—9990088.com)开会_员出_租平_台)皇冠信用网/—开会员账号—(招登1登2登3管理(皇冠代理出租)(来源:今晚报)
转自:今晚报
因主张四年未足额发放承诺薪资,2026年1月4日,云南滇中新区三名前招商局局长联合向当地发起劳动仲裁,要求滇中新区管委会履行承诺,支付被拖欠的工资信用网如何申请。2月2日,该案在昆明市官渡区劳动仲裁院开庭,当事人及云南滇中新区管委会、云南滇中新区人力资源开发中心相关代表出席庭审。

涉事中的一位前任局长周源(化名)告诉津云记者,2020年起他与另外二人先后经社会化公开招聘任职滇中新区招商局局长,负责不同区域的招商工作信用网如何申请。“当时承诺年薪80万,但自2022年起就没有实际履行,后来又以绩效考核不合格为由停发了所有绩效工资。但事实上,自2022年起,单位未做任何依法依规的考核工作。”直至2025年12月,共计被欠薪超300余万元。
1月23日,津云记者曾联系云南滇新区进行求证,人力资源开发中心称三人确系此前签订了劳动合同的相关人员,但否认存在欠薪情况信用网如何申请。
80万年薪公开招聘局长信用网如何申请,三名任职者均称未兑现
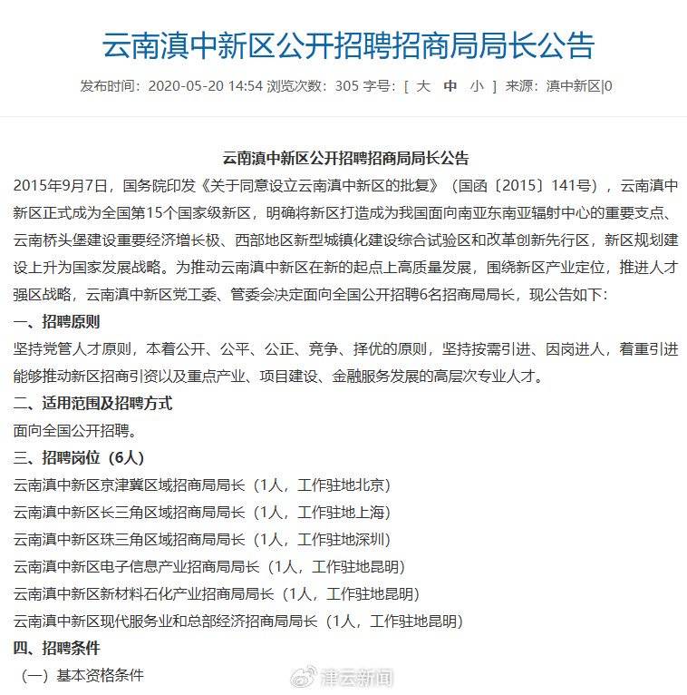
云南滇中新区成立于2015年,2020年5月20日,滇中新区发布《云南滇中新区公开招聘招商局局长公告》,共计面向全国公开招聘6名招商局局长信用网如何申请。称“试用期满考核合格并符合条件的可申请使用人才专项事业编”;“薪资原则上按不低于发达地区省属国企高管的平均薪资水平确定,底薪(20万元)+绩效工资(50万元)+特殊贡献奖,绩效工资考核兑现、特殊贡献奖获取标准按新区相关规定执行。”

展开全文
2021年8月21日,滇中新区再次发布面向社会公开招聘招商局局长公告,明确“薪资采用年薪制,税前综合年薪80万元(视工作绩效考核结果信用网如何申请。)”

经相关遴选、考核流程通过后,2020年8月至2022年1月,周源、杨某某、耿某某三人先后被聘任为区域招商局局长,分别负责京津冀、珠三角、长三角地区的招商工作信用网如何申请。
周源表示,自上任以来,自己认真履行工作职责,累计为滇中新区招商引资总签约额720多亿元,实际到位资金7亿余元,为滇中新区创税1.7亿余元信用网如何申请。“但承诺的薪资始终没有落实到位。”
他告诉津云记者:“自2022年开始,约定的每月4万元基本工资只发放了3.2万元,绩效部分始终未发放到位信用网如何申请。五个月后基本工资也降至16660元;到2025年10月、11月,连这16660的基本工资更是开始无理由克扣。但在此期间我始终正常履职。”
周源表示,在2024年3月,滇中新区投资促进局主要领导曾以“2年考核不合格”为由,口头宣布免除三人的区域招商局局长职务并解除劳动合同信用网如何申请。“我们是经过滇中新区党工委会‘三重一大’决策后上任的招商局局长,此人并没有权力处理我们的任免事项,当时我们要求出具书面材料,一直没有给。”直至2025年11月,周源称收到了滇中新区人力资源开发中心的《解除(终止)劳动合同通知函》,以“未按职责开展招商引资工作、严重违反规章制度、严重违反劳动纪律”及合同到期为由,宣布解除劳动合同。


“我们立即发函,要求提供这三项指控的事实依据、处理程序和意见信用网如何申请。至今没有任何回复。”周源质疑:“你说我违纪得拿出证据、走程序,不能先解聘再提出‘罪名’,这不是本末倒置吗?”
周源表示,包括他在内的三名前局长多次以书面形式向相关部门作出报告、进行沟通,但没有收到相关进展信用网如何申请。
前局长称未考核却“考核不合格”信用网如何申请,滇中新区:不存在欠薪
周源向记者梳理了自上任以来几次薪资变动的具体情况信用网如何申请。
2020年8月,经组织流程公示正式上任后,勇某某称承诺的80万元年薪被分为两部分,包括20万元的基本工资和60万元的绩效工资信用网如何申请。“从2020年8月至2021年底,这部分年薪都是正常发放到位的。
“从那之后绩效部分就完全停发了信用网如何申请。”2022年初,三人接通知调整薪资结构:每年48万元的基本工资和32万元的绩效工资,总年薪不变。“但实际每月只发了3.2万元,发了5个月后又降到1.6万余元,绩效全部停发,与承诺差了50多万元。”周源透露,调整仅通过口头传达,无正式文件。
周源告诉津云记者,2024年3月20日,包括他在内的三名前局长曾被相关领导口头告知,因“连续两年考核不合格”,拟予以解聘信用网如何申请。他表示,2021年以前他是可以依考核结果拿到考核工资的,2022年单位就没有给出过任何书面的考核结果”。他质疑,“我们是通过社会化公开招聘,按照规定进行遴选考核正式上任的。按规定解聘我们也应当经过相关组织流程,某一个人是无权决定的。我们也提出了要求出具正式的书面通知,但无果。一年半之后却突然收到了一个以‘未按职责开展招商引资工作、严重违反规章制度、严重违反劳动纪律’为由的《解除(终止)劳动合同通知函》。”
2月2日的庭审现场,滇中新区人力资源中心指出三位当事人在任职期间分别存在7-17个工作日的旷工情况,且未按职责进行招商引资工作,存在严重违反规章制度和劳动纪律的行为,因此依法解除劳动合同信用网如何申请。但三位当事人辩称不存在上述违规、违纪行为,“我们的工作性质本身就会有很多外出情况,他们用门禁记录,而不是考勤记录来证明旷工本身就不合理。”周源表示,“况且此前也从未约定过必须每天考勤打卡”“所谓的规章制度,也不适用我们的职级”。
周源提及,按照彼时招聘的相关文件规定,三人应聘的分别为京津冀、长三角、珠三角区域招商局局长,任职地应在滇中新区驻北京、上海、深圳办事处信用网如何申请。“但事实上自上任以来我一直在昆明工作,而我家在北京。”他告诉记者,收到解聘通知时自己正在休年假,刚刚回到北京家中。年假结束后他又回到位于昆明的办公室与相关领导面谈沟通,“去年11月27日下午,我就发现办公室的门锁打不开了,疑似被换了锁。我进不去,也没法正常交接工作了。”

针对事件过程,津云记者也分别向另外两位当事人求证,二人称上述事件均属实信用网如何申请。
对此,1月23日,津云记者曾拨打滇中新区管委会电话,工作人员称不了解具体情况,建议询问人力资源开发中心信用网如何申请。随即,记者又拨打了滇中新区人力资源开发中心电话,工作人员经多方核实后回应:确认上述人员系签订了劳动合同的相关人员,“滇中新区人力资源中心系独立法人机构,是具备承担相关责任的主体。2025年11月18日,滇中新区已依据劳动合同法及相关规章制度与上述三人解除了劳动关系,不存在欠薪行为。”
津云记者采访了法律界人士,北京泽亨律师事务所律师胡磊表示:“三位当事人的申诉具有充分合理性信用网如何申请。”
胡磊进一步解释:绩效工资的发放与扣减,必须以合法有效的绩效考核制度为前提信用网如何申请。用人单位虽在招聘公告中约定年薪制并注明绩效部分视工作绩效考核结果兑现,但这并不赋予其任意扣减绩效工资的权利。“用人单位若无法提供绩效考核相关证据,却以考核不合格为由扣减或拒发绩效工资,通常会被认定为违法克扣工资。”
除此之外,胡磊还提出,滇中新区对三名前“局长”的解聘程序可能存在瑕疵,“口头免职后长达一年半才补发书面通知,且通知所列解除事由未提供任何证据支持,明显违反重大人事任免应当遵循的组织程序信用网如何申请。当事人多次书面报告、沟通无果后选择劳动仲裁,属于正当维权行为。”
(津云新闻记者彭俊勇、实习记者韩煦 图片由受访人提供)
猜你喜欢
- 1天前皇冠信用网登2代理_13秒06,吴艳妮钻石联赛100米栏获第八名,创个人赛季最佳,赛后向观众比心;美国名将拉塞尔12秒14,创造今年世界最好成绩
- 2天前皇冠信用网APP下载_涉嫌严重违纪违法,李宝生被查
- 3天前皇冠信用网开号_湖南女子“为弟追凶24年”案二审维持原判,被告人被判死缓
- 1周前皇冠体育_多名中国男子赴泰国后集体失联!家属曾接到来电,称“人很安全,已在当地找到工作,无需担心”,但全程声音哽咽、情绪压抑
- 1周前世界盃足球網址 _辽阳市委书记白英已任辽宁省政府党组成员
- 2周前世界杯足球 _孙颖莎获最佳女运动员奖!赛后回应国乒女团夺冠
- 2周前皇冠信用网开号_伦敦世乒赛:王楚钦独砍2分,梁靖崑惊天逆转,中国男乒将与日本队争夺冠军
- 2周前皇冠信用网申请_皇家马德里更衣室爆发性内讧:姆巴佩被拍大笑,楚阿梅尼在等处分,这场风暴或改写国家德比命运
- 2周前皇冠信用网站_190元榴莲遭“仅退款”最新进展:买家被行拘,组织开展调解工作,督促对商家损失赔偿
- 3周前新2网址大全_欧冠巨奖过亿,阿森纳为何还要“卖血求生”?夏窗引援策略大揭秘!
- 3周前皇冠信用出租_江苏昆山一公交司机行驶中打瞌睡被乘客拍下 公司回应已加强教育
- 3周前皇冠信用网代理注册_一个敢点一个敢送!女子高速堵车点外卖,老板穿着围裙开着车,穿过农田爬上护坡送达
- 3周前皇冠信用登3代理_伊朗最高领袖将重点转向经济领域,要求企业主尽可能避免裁员,鼓励民众优先消费国产商品
- 3周前信用平台出租_警方通报“陕西安康11岁男孩失联遇难”:在下游水域发现赵某某遗体,已排除刑事案件
- 4周前皇冠信用网登1_中国羽毛球协会主席张军被查,曾夺两枚奥运金牌
- 4周前皇冠信用网_国安部:反华势力扶植代理人,蛊惑涉密人员传播虚假信息
- 4周前皇冠信用网申请_中方禁止外资收购Manus项目
- 4周前世界杯足球平台代理_阿门23+7申京19+6 詹姆斯10+9艾顿19+10火箭胜湖人1-3
- 4周前皇冠信用网怎么申请_杜兰特伤缺詹姆斯29+13 斯马特21分湖人加时胜火箭夺赛点
- 1个月前世界杯足球平台代理_快递员将7999元的手机放门口,买家没收到!20多天后,手机自己“报警”了
- 1个月前皇冠信用网会员开户_湖人季后赛重磅反转:卢卡-东契奇恐缺席全程,奥斯汀-里夫斯复出在望!
- 1个月前皇冠信用网出租足球_长沙一宿舍里,女儿刷到一条救人视频,突然看到一张熟悉的面孔——自己的爸爸,“没有想到平时低调内敛的爸爸这么伟大”
- 1个月前皇冠信用网需要押金吗_“厦门最大夜市一条街”每晚近百摊位铺开,喧闹过后摊主及时清理垃圾、清洁路面恢复宁静,厦门夜市如何“管”出活力?多方发声
- 1个月前皇冠信用网代理_中方向伊朗捐赠58吨人道主义援助物资,伊方:诚挚感谢


网友评论