皇冠登录地址_双星名人创始人汪海声明与儿子、儿媳断绝关系:中国人的民族品牌,绝不能让“美国身份的人”接班
时间:5个月前 阅读:2806
世界杯足球平台代理皇冠体育APP为您提供 (www.HGTY.us)皇冠会员开户_登3代理>皇冠信用网/—开会员账号—皇冠信用网招登1登2登3<平台出租>2026年开年,围绕百年鞋企双星名人的控制权争夺,演变成了彻底的决裂皇冠登录地址。
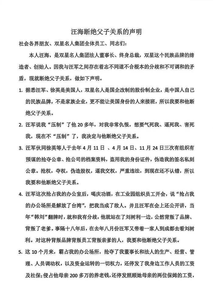
1月3日,84岁的双星名人集团创始人汪海发布声明,正式宣布与儿子汪军、儿媳徐英断绝父子及姻亲关系皇冠登录地址。新黄河记者从接近汪海的工作人员处获悉,这封公开信确为汪海本人所发。


两份声明引爆“公章与法人”攻防战

展开全文





决裂导火索:接班人身份争议与“去创始人化”


在品牌运营上,汪军不仅禁止宣传中提及汪海,下令拆除门头上的汪海头像,甚至停用了登记在汪海名下的“红蓝两颗星”商标皇冠登录地址。汪海认为,这是对品牌历史的背叛。
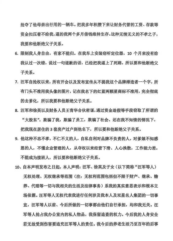
隐秘细节:监控、停薪与资产转移


面对亲情崩塌,汪海在声明最后祭出“杀手锏”:彻底打破“血缘接班”的传统皇冠登录地址。他宣布将成立“双星名人品牌接班委员会”,主张“能人接班”和“职业经理人接班”。
目前,徐英一方虽在股权上占优,但随着汪海死守法定代表人身份并诉诸法律,这场围绕百年鞋企的控制权之争,短期内恐难画上句号皇冠登录地址。
来源:新黄河客户端
猜你喜欢
- 7小时前皇冠代理注册 _浙江男子网恋1年发现“女友”竟是20年好兄弟,先后转账800多笔共5万余元,骗子自首:本只想恶作剧,后来实在缺钱,就动了歪心思
- 4天前世界盃如何代理 _深夜,国际油价大跳水!霍尔木兹传来大消息:26艘船已通过!特朗普:在伊朗问题上,内塔尼亚胡“听我的”
- 2周前世界盃官網 _主播说联播丨相互尊重、和平共处、合作共赢!走出一条中美大国正确相处之道
- 2周前世界杯买球平台 _NBA裁定尘埃落定:维克托-文班亚马肘击不再追加处罚,马刺第五场可出战
- 2周前世界杯买球网址 _菲律宾众议院通过副总统莎拉弹劾案,但杜特尔特家族盟友转而掌控参议院
- 2周前世界杯信用网 _姆巴佩“作死”?国家德比巴萨2-0领先,他一条动态引爆皇马球迷怒火!
- 2周前皇冠信用网去哪里弄_一年只卖出2763万台,开机还要看广告,中国家庭的电视正在集体“吃灰”
- 2周前皇冠信用网注册_“我家的窗户被包进邻居家,根本没法开窗”,上海一居民投诉公共区域被占,多部门回应难认定
- 3周前信用盘如何申请_湖北省恩施州委书记胡超文,任上被查!
- 3周前皇冠信用网登2代理_湖南桃源县一渡口有车辆坠河,救援人员:司机把油门当刹车落水,车内有多名司乘人员,均被成功救起
- 3周前皇冠welcome注册账号_乒乓球世界杯团体赛,国乒男队不敌瑞典遭连败,女队三连胜
- 3周前皇冠信用网怎么注册_国家消防救援局后勤保障司司长郭六虎,被查
- 3周前皇冠信用网押金多少_“年轻人出门越来越极简了”,你也有同感吗?
- 4周前皇冠信用平台出租_斯诺克世锦赛:吴宜泽力克塞尔比晋级八强
- 1个月前皇冠信用网如何注册_广东省副省长、梅州市委书记马正勇调任四川省政府党组成员
- 1个月前皇冠信用网代理平台_12进8对阵出炉!辽粤落入附加赛 四组对决晋级预测
- 1个月前世界杯皇冠足球平台_约基奇26中7爱德华兹17分 掘金不敌森林狼总分1-2
- 1个月前正版皇冠信用网口出租_“灭亡文明”“送回石器时代” 特朗普激烈言辞据悉削弱伊朗谈判意愿
- 1个月前怎么弄皇冠信用网_90后数学家获得“科学界奥斯卡” “韦神”曾听她讲课
- 1个月前皇冠信用网代理登3_快船遭逆转荒诞一季烂尾收场 小卡要走了还剩下什么?
- 1个月前皇冠信用网怎么代理_内塔尼亚胡:“消灭真主党”是以黎谈判前提;以军袭击已致黎巴嫩2020人死亡,6436人受伤
- 1个月前皇冠信用网代理如何申请_伊朗掌握海峡主导权,各国分5级,需人民币结算,中国船缴费最低
- 1个月前皇冠信用网代理如何申请_巴外长对华出言不逊,不到24小时巴总统穆利诺打圆场,完全没了此前的嚣张态度
- 1个月前皇冠信用网在哪里开通_百年基业被特朗普扬了:50+机构、几十年研究全没了


网友评论