皇冠体育App下载_湖南衡阳一民营医院被曝欠薪金额达百万元,当地官方:已协调双方协商
皇冠信用网账号申请(www.hg0088.us)开会员号,招代理/条件好/平台出租/招登1登2登3地区代理日前,多名疑似医护人员发帖反映湖南衡阳市衡南县星城医院欠薪问题,引发网友广泛关注皇冠体育App下载。2025年12月31日,新黄河记者多次联系星城医院,该院并未正面回应。衡南县卫生健康局则称,此前确曾协调双方协商此事,院方向员工们提供了两个解决方案,但不清楚问题最终是否解决。
据部分网传投诉截图显示,多名自称为该院职工的发帖者诉称,自2025年6月份起,该医院未再发放工资,37人被欠薪金额达百万元,以及有员工诉称未缴纳社保皇冠体育App下载。
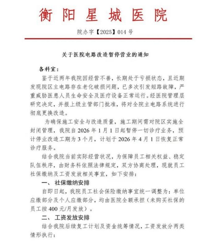
另一份疑似为该院发布的《关于医院电路改造暂停营业的通知》称,近两年来,因经营不善,该院长期处于亏损状态,为解决院区主电路老化破损问题,自2026年1月1日起,该院暂停诊疗业务,进行停业改造,工期为3个月,计划于2026年4月1日恢复正常诊疗服务,并对员工的社保缴纳、工资发放作了安排皇冠体育App下载。

2025年12月30日至31日,新黄河记者就此事多次致电衡南县星城医院,接线工作人员均未作回应便挂断电话皇冠体育App下载。
衡南县卫生健康局一名工作人员告诉新黄河记者,该院为私立民营医院,此前经营有房地产业务,自2026年1月1日起开始,计划歇业改造3个月皇冠体育App下载。大约半个月前,有十余人来该局反映该院欠薪问题。
据其了解,可能从2025年6月份至9月份期间,该院每月向医护人员发放2000元生活费,自9月至12月份未再发放工资皇冠体育App下载。
该工作人员称,由于该院为民营医院,该局无法监管其财务人事业务,仅能联合相关部门协调医护人员与院方协商此事皇冠体育App下载。院长向医护们提供了两个解决方案,一个是承诺将房地产业务现有的房产抵押给员工,另一个是在歇业期间办理欠款的手续。由于当天来讨薪的只是部分医护人员代表,该工作人员并不清楚医护们最终接受了哪种方案,“他们回去做商讨。”
(新黄河客户端记者陈思)
▌来源:新黄河客户端
▌编辑:曲珈熠 校对:杨荷放
猜你喜欢
- 5天前世界盃買球平台 _国台办:“台独”顽固分子沈伯洋从事分裂国家犯罪活动,被依法惩治、终身追责
- 6天前世界杯买球 _广西柳州发生5.2级地震 专家分析解读原因与特征
- 1周前皇冠代理联系方式_忍无可忍!荷兰政府决定帮阿斯麦反抗美国:不同意对中国进一步限制
- 1周前皇冠代理联系方式_广西柳州发生5.2级地震 收到7栋沿街自建房屋倒塌报告
- 1周前正版皇冠信用网_央视官宣:已获得2026年、2030年世界杯版权;知情人士:美加墨世界杯版权费6000万美元
- 1周前如何申请到皇冠信用网_白宫发布会谈纪要:中美均同意伊朗绝不能拥有核武器
- 2周前世界杯直播网站 _暴雨、大暴雨即将杀到深圳!明后天务必留意,突发性强!不排除局部特大暴雨
- 2周前世界杯足球网址 _湖北三姐弟大把大把给父母钱花,老两口花不完将15万元现金埋在屋后地下,最近挖出发现已发霉粘连,银行工作人员7个小时救回11万多元
- 2周前皇冠手机管理端登录_杭州女子清晨醒来,摸到床单上有不明液体,疑遭人上门开锁
- 3周前皇冠信用网怎么开户_被美国坑得血本无归,却总跟中国作对!27国陷入“夹心层”困境
- 3周前世界杯皇冠信用开户_长江电力:2026年一季度净利润67.61亿元 同比增长30.5%
- 3周前皇冠信用网代理注册_吉林一野猪撞碎玻璃门冲进烧烤店吓坏众人,店主:体型比成年金毛还大,满地都是玻璃碴子;当地回应:经搜索,暂未发现野猪身影
- 4周前皇冠手机管理端登录_赵心童回应不敌墨菲止步8强:我的整体发挥不算极致,墨菲的战术运用很好
- 4周前皇冠信用网在线开户_进的都是点球 欧冠半决赛首回合马竞1比1战平“枪手”
- 1个月前皇冠登3管理出租_华北电力大学保定校区被爆有男生戴假发进女生宿舍楼厕所偷拍,被当场抓住后,当地派出所将其带走调查
- 1个月前如何找当地皇冠代理_亚历山大37+9霍姆格伦19+8杰威19分 雷霆胜太阳总分2-0
- 1个月前如何找当地皇冠代理_日媒:日本提出抗议,不许中国在东海建新设施!中间线早被国际法打脸
- 1个月前皇冠信用网哪里申请_特朗普:伊朗已同意几乎所有要求,达成协议非常乐观,如在伊斯兰堡签署协议,我可能会前往
- 1个月前皇冠信用网正网_群星汇聚!第十六届北影节红毯高清大图来了
- 1个月前皇冠hga035客户端_菲律宾政坛变天?马科斯被催辞职,杜特尔特之子担任党总裁
- 1个月前皇冠hga035客户端_成都一套89平方米凶宅第三次拍卖,16.6万元起拍超9万人围观,开拍3小时已竞价至90.6万元
- 1个月前皇冠信用代理出租_60多名巴勒斯坦人藏身垃圾车,试图进入以色列:层层叠叠挤在车厢
- 1个月前皇冠信用网平台_英媒:若阿森纳最终丢冠 将是英超历史最大失败之一
- 1个月前皇冠信用网代理注册_美以玩阴的!伊朗向中国发出求援信号,答不答应?全球目光紧盯


网友评论
QuickQ
回复大神就是大神,这么经典!https://www.quickq9.com