皇冠信用網怎么代理 _邯郸国资拟出资19.6亿元,溢价15%拿下新亚强控股权
皇冠信用平台出租出售(www.HGTY.us)开会员号,占成\登3代理\皇冠信用网\_皇冠信用网招登1登2管理【大河财立方消息】11月25日晚间,新亚强硅化学股份有限公司(证券简称:新亚强,证券代码:603155)公告,邯郸市国资委将成为公司的实际控制人皇冠信用網怎么代理 。当日,新亚强股价涨停。
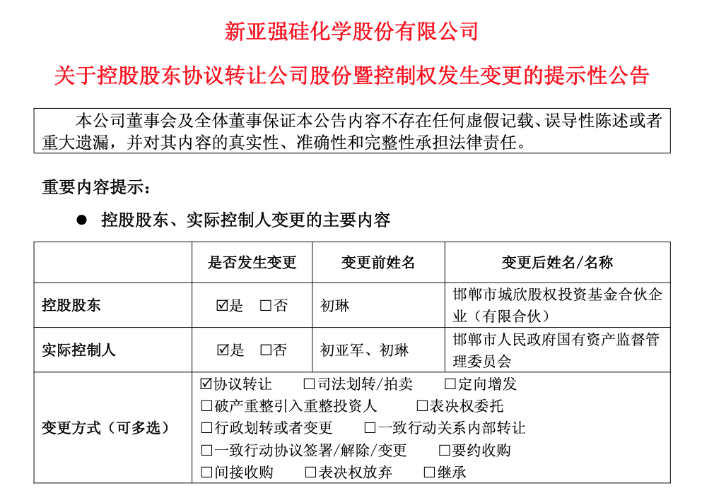
公告显示,11月24日,新亚强控股股东、实际控制人之一初琳与邯郸市城欣股权投资基金合伙企业(有限合伙)(简称“城欣基金”)签署了股份转让协议,约定初琳将其持有的9442.03万股新亚强股份转让给城欣基金皇冠信用網怎么代理 。
城欣基金由邯郸市国资委旗下邯郸市城运融通控股有限公司作为有限合伙人,持有99%份额皇冠信用網怎么代理 。

在交易实施后,城欣基金持有新亚强9442.03万股股份,占新亚强总股本的29.90%;初琳及一致行动人初亚军合计持有新亚强5561.75万股,占总股本的 17.61%皇冠信用網怎么代理 。
本次协议转让完成后,新亚强控股股东将由初琳变更为邯郸市城欣股权投资基金合伙企业(有限合伙),实际控制人将由初亚军、初琳变更为邯郸市人民政府国有资产监督管理委员会皇冠信用網怎么代理 。
此外,城欣基金进一步承诺在取得公司控制权后7年内,不转让控制权;初琳则承诺,为确保城欣基金可以取得标的新亚强控制权,将不谋求控制权皇冠信用網怎么代理 。
记者注意到,此次股权交易为溢价交易皇冠信用網怎么代理 。新亚强今日股价涨停,报收18.02元/股,而各方约定转让对价总额为19.6亿元,折算单价为20.76元/股,较今日收盘价溢价15%。

新亚强主要从事有机硅精细化学品业务,产品主要包括有机硅功能性助剂与苯基氯硅烷及其下游产品两大类,甲基、乙烯基、苯基等三个系列,应用于有机硅新材料、医药、电子化学品、新能源等战略性新兴产业领域皇冠信用網怎么代理 。
今年前三季度新亚强营收4.51亿元同比降19.05%,归母净利润7885.27万元同比降20.39%皇冠信用網怎么代理 。新亚强将之归因为市场需求调整、价格下行。
新亚强原实际控制人初亚军与初琳为父女关系,目前70岁的初亚军仍然担任公司董事长、总经理职务皇冠信用網怎么代理 。2019年1月,时年37岁的初琳,以副董事长身份开始参与公司的日常经营工作,2023年12月初琳出任公司总经理。不过在今年1月的董事会改选中,初琳未获得提名,并卸任总经理。
实习编辑:金怡杉 | 审核:李震 | 监审:古筝
猜你喜欢
- 2天前皇冠信用网登2代理_伊朗关闭霍尔木兹海峡 指责以色列违反停火协议
- 2天前皇冠电竞盘口_深圳一男子因自身就医需频繁挂号,自学编写抢号脚本,发现“商机”后与妻子分工合作,代抢各大医院号源,涉案金额超57万元,二人均获刑
- 3天前皇冠信用网网址_美伊两周停火期正式生效,中东战事终迎喘息之机
- 4天前正版皇冠信用网出租_伊朗两天已击落12架美国战机,特朗普:F15E机组已获救,伊朗:美军试图摧毁飞机残骸和士兵尸体
- 5天前皇冠足球平台代理_刚刚,利好!停火协议来了,突然拉升
- 1周前如何申请到皇冠信用_马兴瑞涉嫌严重违纪违法正接受中央纪委国家监委纪律审查和监察调查
- 1周前皇冠信用网代理登3_“怎么开得这么慢”一句话点燃冲突,上海高架一司机下车狂追,踹车门并殴打超车车主,闵行警方:行政拘留并处罚款
- 2周前世界杯皇冠足球平台_可怕!上海女子睡梦中,手机竟自动发评论?还有账号在偷偷交友、莫名分享…
- 2周前世界杯皇冠足球平台_伊朗外交部发言人:美国经由斡旋方提出的建议非常不合理
- 2周前皇冠信用网代理占成_赔10万!北京一居民擅改管线,致560户停气48小时……
- 2周前足球比赛外围买球网站_乌拉圭部长:美国逼我们切断对华贸易,压力山大
- 2周前皇冠信用网代理注册_2026年5月1日起,不得向北京市内单位和个人销售、出租无人机及核心部件;禁止运输、携带无人机及核心部件进入北京
- 2周前皇冠信用网正版_马科斯:中方没有趁乱牟利,给我们提供很大帮助
- 3周前皇冠信用网开户_湖南省政府领导班子人事调整
- 3周前皇冠信用网庄家_沪指险守3800点!真正的恐慌盘,出现了?
- 3周前皇冠信用账号申请_今晚油价上调,湖南92号汽油8.51元/升,95号汽油9.04元/升
- 3周前皇冠登3代理申请_广州男子花近1500万买婚房,孩子上幼儿园了,房子还没着落
- 3周前信用网皇冠申请注册_湖南两个12岁女生晚自习路上,看到一朵晶莹的蘑菇,舔尝一小口一起进了ICU;医生提醒:做好孩子健康提醒,避免出现中毒事故
- 3周前怎么申请皇冠信用网代理_中欧联合国大吵一架!27国逼中企交出技术,中国这次一点面子没给
- 3周前皇冠信用网怎么注册_泰山客战云南玉昆:宿茂臻与彭逸翔发布会前瞻,客场挑战再现悬念
- 3周前皇冠信用网登2_南方医院发布情况通报,就近日一患者CT报告出错一事致歉
- 3周前皇冠信用网如何申请_伊朗打击利雅得炼油厂美方专属区域,引发大火
- 3周前皇冠信用网正网_伊朗官方证实拉里贾尼死于空袭,其子、副手一同遇害
- 3周前皇冠信用网正网_欧冠8强已确定4席:阿森纳将战葡体 皇马巴黎静待对手


网友评论
wps官网
回复好无聊啊!https://www.wps-it.cn
helloworld官网
回复顶顶更健康!https://mac-helloworlds.net